Plataforma BiobadaBrasil

Registro Brasileiro de Eventos Adversos de Terapias Biológicas nas Doenças Reumáticas

BiobadaBrasil

RESUMO E JUSTIFICAÇÃO

O BIOBADABRASIL Fase III é um estudo prospectivo de acompanhamento de eventos adversos e segurança de tratamentos biológicos, biosimilares, pequeñas moléculas em pacientes com doenças reumáticas, com características próprias: os pacientes são incluídos no início do tratamento-alvo e permanecem nele até a última exposição ao medicamento. Dado que não se sabe se a exposição oportuna a produtos biológicos tem efeitos a longo prazo, consideramos que os pacientes são expostos indefinidamente, para que o paciente incluído seja seguido indefinidamente, mesmo depois de toda a terapia biológica ter sido suspensa.

No Brasil, a assinatura do contrato ocorreu em 2007 e os primeiros pacientes foram incluídos em 2008. A fase III do projeto se adapta ao contexto da chegada de medicamentos biossimilares, de pequenas moléculas ou inibidores da sinalização intracelular, além de uma maior experiencia sobre. sobre segurança ndstas novas terapias. Também propõe um um acompanhamento mais detalhado dos pacientes.

Os pacientes entram no estudo no momento do início do tratamento com biológicos, biosimilares ou pequenas moléculas e desde que atendam aos critérios de seleção do BIOBADABRASIL.

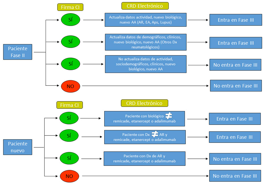
Algoritmo de fase III do BIOBADABRASIL

Medicamentos incluídos no registro BIOBADABRASIL

  • Benlysta
  • Cimzia
  • Cosentyx
  • Enbrel
  • Humira
  • Ilaris
  • Inflectra (biosimilar de Infliximab)
  • Kineret
  • Mabthera
  • Ocrelizumab
  • Orencia
  • Otezla
  • Prolia
  • Remicade
  • Remsina (biosimilar de Infliximab)
  • Roactemra
  • Simponi
  • Stelara

Justificação do Projeto

BIOBADABRASIL é um projeto iniciado em 2007 como o “Registro Brasileirol de Eventos Adversos de Terapias Biológicas em Doenças Reumáticas”, utilizando a mesma plataforma de dados do “Registro Espanhal de de Eventos Adversos de Terapias Biológicas em Doenças Reumáticas”, então disponibilizada através de iniciativa da PANLAR. O estudo evoluiu para essa terceira fase, justificada pela chegada dos novos tratamentos, já autorizados na Europa e Estados Unidos e Brasil, e pela necessidade de atualização da coleta de informações sobre segurança e eventos adversos para medicamentos biológicos.

Além disso, esta fase III visa melhorar a coleta de informações em relação ao seguimento dos pacientes e a possibilidade de estudar a causalidade de eventos adversos, bem como comorbidades apresentadas pelos pacientes.

Objetivos do estudo

  • Identificar os eventos adversos que apareçam durante o tratamento de doenças reumáticas com terapias biológicas , medicamentos biosimilares, pequeñas moléculas, e estimar sua frequência de ocorrência.
  • Identificar eventos adversos inesperados.
  • Identifique os eventos adversos que aparecem após a descontinuação do tratamento.
  • Avaliar, em condições não experimentais, o tempo decorrido até a suspensão das terapias em estudo em pacientes com patologias reumáticas, bem como os motivos que levam a essa interrupção: efeito colateral, ineficácia ou perda de eficácia do tratamento, remissão ou morte.
  • Avaliar a evolução da atividade nos pacientes incluídos no registro.

Você pode fazer o download do protocolo BIOBADABRASIL FASE III completo


Para mais informações, entre em contato com a Sociedade Brasileira de Reumatologia